拡大画像

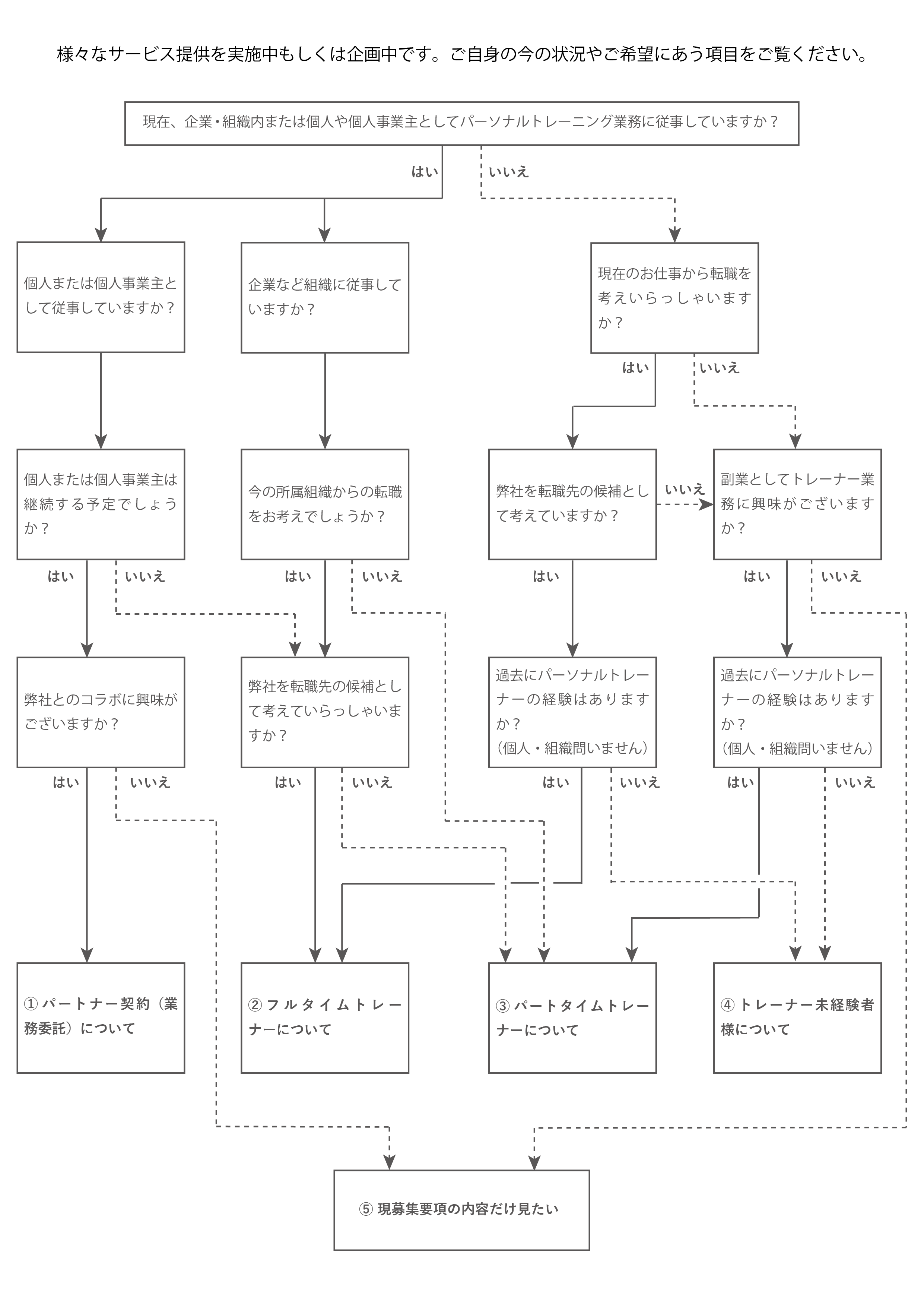
パーソナルトレーナーさん募集要項

※ 画像をクリックして拡大版でご確認ください。

クリックして拡大

パートナー契約(業務委託)について
フルタイムトレーナーについて
パートタイムトレーナーについて
トレーナー未経験者様について
⑤ 現募集要項の内容だけ見たい(このままスクロールしてご確認ください)


① 既に個人又は個人事業主としてお客様へトレーニング指導を実施されている方

以下のようなお困り事はございませんか?

  • お客様とのトラブル(SNSやDMによるコミュニケーション障害、執拗な連絡対応、怪我などの対応)
  • 法人化を目指しているがノウハウに自信がない
  • 新規顧客の獲得が難しい

弊社との業務委託契約によるパートナーとしての従事

【メリット】

  • お客様とのコンタクトは法人であるduux conceptionsが窓口になりトレーナーさんを守ります。
  • クレームやトラブルにおいても法人として対応いたします。
  • 起業や法人化に向けての支援をいたします。また運用や経営支援も行っています。
    弊社での業務従事をステップアップとして独立される前提で従事いただけます。
  • 既存のお客様以外に弊社お客様の指名による収入UPが図れます。
  • トレーナーさんの知識と技術向上のための研修を定期的に実施します。

【契約概要】
  • duux株式会社との業務委託契約を前提とし、協議により定めた契約仕様に基づき毎月月末請求翌月末払いとして報酬をお支払いします。
契約詳細は協議により双方の合意のもと定めますが、基本的な概要となります。参考としてください。
  • 既存ユーザー含む全てのお客様の売上はduux conceptionsで計上いたします。
    • 既存ユーザーとduux conceptionsユーザーを分けたい方は「ご自身のご都合に合わせてパートタイムで従事」を検討ください。
  • 既存ユーザー様のご予約方法は現在の予約方法を継続かduux conceptions予約フォームか選択できます。
  • 既存ユーザー様の料金は協議により、現在の料金形態を継続できます。
  • duux conceptionsのお客様からの指名を受けていただけます。
  • トレーナー業務以外に運営兼務をご希望の方は、面談と協議により別途、固定報酬を定めます。
  • PT報酬についてはコチラをご覧ください。 ▷PT報酬一覧

【共通事項】
  • 交通費支給
  • 研修制度、勉強会制度
  • 起業支援
  • 雇用条件により各種保険制度

【注意事項】
  • duux conceptionsのお客様との連絡先交換及び直接の連絡は禁止しております。
  • duux conceptionsから紹介したお客様へ個人で展開するPT業務の営業及び勧誘は禁止しております。
    • 契約書により厳格に禁止事項を明記し契約締結をいたします。
    • 契約違反は即、解約及び定めた損害賠償を法的措置によって実行しますのでご注意ください。

業務委託契約は締結せず、個人事業は継続したまま収入UPを望まれる方
ご自身の都合に合わせてパートタイムで従事

【メリット】

  • 現在従事されている個人事業での業務は一切変更せず、予約の入っていない時間帯にて弊社のお客様対応を行うことで、収入UPを図りたい方へのおすすめです。

【契約概要】
  1. パートタイム雇用契約
    • 頻度により労働基準法に基づいた雇用契約形態は要相談
  2. 原則、月末締め翌月末払い ▷PT報酬一覧

【業務概要及び採用の流れ】
  • 面談等を実施し、詳細なシステムをご説明いたします。
  • 対応可能エリアを定めます。
  • 指定のスケジュール管理ツールを利用し、ご自身のご都合を申告いただきます。
  • duux conceptions予約サイトにて掲載します。
  • 指名が入った場合に、指定の連絡ツールにて予約確認のご連絡をいたします。
  • 指定のスペースにてトレーニング対応をいただきます。

【共通事項】
  • 交通費支給
  • 研修制度、勉強会制度
  • 起業支援
  • 雇用条件により各種保険制度

【注意事項】
  • duux conceptionsのお客様との連絡先交換及び直接の連絡は禁止しております。
  • duux conceptionsから紹介したお客様へ個人で展開するPT業務の営業及び勧誘は禁止しております。
    • 契約書により厳格に禁止事項を明記し契約締結をいたします。
    • 契約違反は即、解約及び定めた損害賠償を法的措置によって実行しますのでご注意ください。


② フルタイムでのトレーナー業務

社員としての転職を検討されている方

現在、弊社では即時社員の募集は行っておりません。
フルタイム・パートタイムでの業務従事後に双方協議により社員化を希望される方と面談いたします。

フルタイムでのトレーニング業務従事を希望される方

【概要】
フルタイムでのトレーニング業務従事を希望される場合、以下のいずれかの契約形態をご検討ください。

  1. 個人又は個人事業主として弊社とトレーニング業務の業務委託契約
    • 個人事業主登録や個人事業主としての経営に不安な方は支援いたします。
    • 推奨契約形態
  2. フルタイム雇用契約

【業務委託契約概要】

  • duux株式会社との業務委託契約を前提とし、協議により定めた契約仕様に基づき毎月月末請求翌月末払いとして報酬をお支払いたします。
  • フルタイム雇用契約
【業務概要及び採用の流れ】
  • 面談等を実施し、詳細なシステムをご説明いたします。
  • 対応可能エリアを定めます。
  • 指定のスケジュール管理ツールを利用し、ご自身のご都合を申告いただきます。
  • duux conceptions予約サイトにて掲載します。
  • 指名が入った場合に、指定の連絡ツールにて予約確認のご連絡をいたします。
  • 指定のスペースにてトレーニング対応をいただきます。
  • トレーナー業務以外に運営兼務をご希望の方は、面談と協議により別途、固定報酬を定めます。
PT報酬についてはコチラをご覧ください。 ▷PT報酬一覧

【共通待遇】
  • 交通費支給
  • 研修制度、勉強会制度
  • 起業支援
  • 雇用条件により各種保険制度
【注意事項】
  • duux conceptionsのお客様との連絡先交換及び直接の連絡は禁止しております。
  • duux conceptionsから紹介したお客様へ個人で展開するPT業務の営業及び勧誘は禁止しております。
    • 契約書により厳格に禁止事項を明記し契約締結をいたします。
    • 契約違反は即、解約及び定めた損害賠償を法的措置によって実行しますのでご注意ください。

【フルタイム雇用契約概要】

  • フルタイム雇用契約とし、指名内容に基づき月末締め翌月末払い
【概業務概要及び採用の流れ】
  • 面談等を実施し、詳細なシステムをご説明いたします。
  • 対応可能エリアを定めます。
  • 指定のスケジュール管理ツールを利用し、ご自身のご都合を申告いただきます。
  • duux conceptions予約サイトにて掲載します。
  • 指名が入った場合に、指定の連絡ツールにて予約確認のご連絡をいたします。
  • 指定のスペースにてトレーニング対応をいただきます。
PT報酬についてはコチラをご覧ください。 ▷PT報酬一覧

【共通待遇】
  • 交通費支給
  • 研修制度、勉強会制度
  • 起業支援
  • 雇用条件により各種保険制度
【注意事項】
  • duux conceptionsのお客様との連絡先交換及び直接の連絡は禁止しております。
  • duux conceptionsから紹介したお客様へ個人で展開するPT業務の営業及び勧誘は禁止しております。
    • 契約書により厳格に禁止事項を明記し契約締結をいたします。
    • 契約違反は即、解約及び定めた損害賠償を法的措置によって実行しますのでご注意ください。

フルタイムでのトレーナー業務 収入例

レギュラーコース60分 1日3名の指名の場合の一か月の報酬例

【概要】

  • 週5日稼働
  • 交通費別途支給

■ レギュラーコース60分
お客様請求金額:9000円  PT報酬:5625円(62.5%)

5,625円×3回@日 = 16,875円(1日)
16,875円×5日@週 = 84,375円(1週間)
84,375円×4週 = 337,500円(1カ月4週の場合)


③ パートタイムでのトレーナー業務

パートタイムでのトレーニング業務従事を希望される方

登録の頻度に下限はございません。
月に一度でも半年に一度でも結構です。ご自身のご都合に合わせて、副収入を得たい方や別の主業務に携わりながら、ご経験とスキルや資格を活かしたい方へおすすめです。

【契約概要】

  1. パートタイム雇用契約
    • 頻度により労働基準法に基づいた雇用契約形態は要相談
  2. 原則、月末締め翌月末払い ▷PT報酬一覧

【業務概要及び採用の流れ】
  • 面談等を実施し、詳細なシステムをご説明いたします。
  • 対応可能エリアを定めます。
  • 指定のスケジュール管理ツールを利用し、ご自身のご都合を申告いただきます。
  • duux conceptions予約サイトにて掲載します。
  • 指名が入った場合に、指定の連絡ツールにて予約確認のご連絡をいたします。
  • 指定のスペースにてトレーニング対応をいただきます。

【注意事項】
  • duux conceptionsのお客様との連絡先交換及び直接の連絡は禁止しております。
  • duux conceptionsから紹介したお客様へ個人で展開するPT業務の営業及び勧誘は禁止しております。
    • 契約書により厳格に禁止事項を明記し契約締結をいたします。
    • 契約違反は即、解約及び定めた損害賠償を法的措置によって実行しますのでご注意ください。


④ トレーナー業務未経験の方

パーソナルトレーナー業務の経験がないが、これから学びたい方

パーソナルトレーナー未経験の方も歓迎しています。
大手フィットネス・ジムでの育成指導担当経験者が丁寧に指導いたします。

【契約概要】

  1. パートタイム雇用契約
    • 頻度により労働基準法に基づいた雇用契約形態は要相談
  2. 原則、月末締め翌月末払い
  3. 研修中は原則報酬はありません
  4. お客様対応が可能と育成担当が判断した場合に「新人PT応援コース」から従事いただけます。 ▷PT報酬一覧

【業務概要及び採用の流れ】
  • 面談等を実施し、詳細なシステムをご説明いたします。
  • 研修期間とその間の待遇についてご説明いたします。
    • 原則、研修期間中は報酬はございません。
    • 育成担当によりお客様へのサービスが可能と判断されましたら「新人PT応援コース」から従事いただけます。
    • 定期的なスキルチェックにより、一般メニューの対応が可能となります。
  • 対応可能エリアを定めます。
  • 指定のスケジュール管理ツールを利用し、ご自身のご都合を申告いただきます。
  • duux conceptions予約サイトにて掲載します。
  • 指名が入った場合に、指定の連絡ツールにて予約確認のご連絡をいたします。
  • 指定のスペースにてトレーニング対応をいただきます。
  • 研修中の収入に不安がある方で、以下の方は別の業務従事による報酬の検討が可能です。
    • 予約受付などの共通業務の従事
    • 営業事務やOAスキル経験者でトレーナー研修希望の方は是非こちらもご検討ください。

【注意事項】
  • duux conceptionsのお客様との連絡先交換及び直接の連絡は禁止しております。
  • duux conceptionsから紹介したお客様へ個人で展開するPT業務の営業及び勧誘は禁止しております。
    • 契約書により厳格に禁止事項を明記し契約締結をいたします。
    • 契約違反は即、解約及び定めた損害賠償を法的措置によって実行しますのでご注意ください。

PT報酬一覧

コース名 コース時間
[分]
コース料金
[円]
PT報酬率 PT報酬額
[円]
新人PT応援コース 60 6,000 62.5% 3,750
90 9,000 62.5% 5,625
120 12,000 62.5% 7,500
オンライン 60 7,200 62.5% 4,500
90 10,800 62.5% 6,750
120 14,400 62.5% 9,000
レギュラーコース ダイエットコース 60 9,000 62.5% 5,625
90 13,500 62.5% 8,438
120 18,000 62.5% 11,250
ナイトコース 22:00~5:00 60 12,000 70.0% 8,400
90 18,000 70.0% 12,600
120 24,000 70.0% 16,800
管理栄養士による食事指導付 ダイエットコース 60 15,000 70.0% 10,500
90 22,500 70.0% 15,750
120 30,000 70.0% 21,000